——【光明网】8月28日,介绍心血管内科唐熠达教授与合作团队,在权威杂志发表了基于机器学习的射血分数保留型心力衰竭分型及治疗反应评估的研究成果。
8月26日,北京大学第三医院唐熠达教授、花欣炜研究员,中国科学院信息工程研究所古晓艳正高级工程师团队,在《柳叶刀》子刊 eClinicalMedicine发表了一项极具突破性的研究。该研究借助机器学习方法,为射血分数保留型心力衰竭(HFpEF)的治疗带来了全新曙光,有望改变众多患者的命运。

认识HFpEF:患病率攀升的“健康杀手”
HFpEF是一种高度异质性的临床综合征,形象地说,它就像一个 “伪装高手”,在全球心衰患者中占比高达50%,近年来更是有愈演愈烈之势,患病率持续上升。传统的心衰药物在面对HFpEF这位“顽固对手”时,往往效果不佳,难以发挥有效的治疗作用。尽管一些新型药物,如SGLT2 抑制剂、非奈利酮等,在随机对照试验中展现出一定疗效,但由于入组标准的限制,并不能惠及所有HFpEF患者。因此,对HFpEF患者进行精准分型,探索不同亚型的药物响应,成为了医学领域亟待攻克的难题。
RESCUER队列:研究的坚实基石
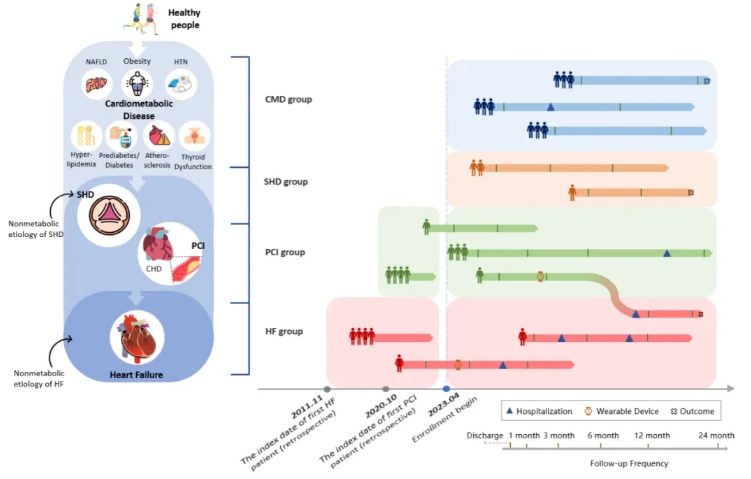
为了深入研究HFpEF,2020年12月起,北医三院在唐熠达教授的牵头下,启动了“改善心血管病管理质量的注册登记研究”项目,即RESCUER队列。
RESCUER队列通过北医三院(主中心)医院信息系统识别前瞻性和回顾性患者。
回顾性队列收纳了2011年11月至2023年4月因心血管疾病住院的患者,而前瞻性队列则从2023年4月开始,将因心血管疾病住院的患者纳入其中,并对他们进行出院后2年的常规随访。

在前瞻性队列中,患者被细致地分为经皮冠状动脉介入治疗(PCI)组、心力衰竭(HF)组、结构性心脏病(SHD)组和心血管代谢疾病(CMD)组。一旦患者入组,研究人员就会收集他们的基线信息、生物样本(如血液、尿液、唾液等),在每次随访时还会收集预后和随访信息。截至2025年5月1日,RESCUER队列已经成功构建了约2.1万人的心血管疾病队列研究数据库,其中前瞻性患者入组7951人,回顾性患者入组1.4万人,为后续的研究提供了丰富而详实的数据支持。
机器学习大显身手:构建HFpEF分型模型
研究团队依托RESCUER队列,利用多维度临床变量,精心构建了two-stage DeepCluster模型。这个模型就像是一个“智能侦探”,对RESCUER心衰回顾性队列中的2147例HFpEF患者进行“抽丝剥茧”,将他们分为三种截然不同的表型。

第一种表型的患者,合并代谢紊乱比例较高,伴有左室肥厚以及收缩和舒张功能障碍,预后最差。
第二种表型以女性为主,房颤比例较高,心房及右心室结构异常,主要表现为舒张功能障碍。
第三种表型则以年轻男性居多,他们有着不健康的生活方式,血脂异常及肝功能异常比例较高,但相对来说症状较轻。
在治疗效果方面,研究团队发现,常规的心衰治疗在全体HFpEF 患者中并没有展现出显著的获益。然而,当针对不同表型进行深入研究时,惊喜出现了。在亚型1患者中,使用SGLT2抑制剂可降低55%心衰再住院风险,使用ARNI可降低66%全因死亡风险,且ARNI对全因死亡的疗效在三组表型间存在显著差异。在亚型2患者中,服用钙离子通道拮抗剂可显著降低38%全因死亡风险及42%心衰再住院风险。
不仅如此,研究团队开发的two-stage DeepCluster模型还在两个独立外部队列,即TOPCAT临床试验队列及美国密歇根大学医学院心衰队列中得到了验证,进一步证明了这个模型的稳健性和可推广性。
这项研究通过机器学习方法,成功识别出HFpEF的临床异质性亚型,并探索出各亚型药物疗效,为HFpEF患者的预后管理及精准用药策略提供了全新的证据与方向。简单来说,就像是为医生们提供了一张详细的“地图”,让他们在治疗HFpEF患者时能够更加精准地“导航”,选择最适合患者的治疗方案。
据了解,北京大学第三医院唐熠达教授、花欣炜研究员,中国科学院信息工程研究所古晓艳正高级工程师为该文章的共同责任作者,北京大学第三医院李睿博士及中国科学院信息工程研究所博士生刘奕君为该文章的共同第一作者。
链接地址:https://kepu.gmw.cn/2025-08/28/content_38249889.htm