2019年11月19日,北医三院付卫研究团队与北京大学汤富酬研究团队联合,在国际知名学术期刊Gut在线发表题目为“家族性腺瘤性息肉病癌变过程的基因组和转录组层面解析”(Genomic and transcriptomic profiling of carcinogenesis in patients with familial adenomatous polyposis)的研究成果。

结直肠癌是全球范围内发病率第三、致死人数第四的恶性肿瘤, 结直肠腺瘤是结直肠癌的癌前病变,从低级别腺瘤到腺癌的序列发生需要10年以上时间。因此,深入解析低级别腺瘤向腺癌转化的生物学机制对于结直肠癌的预防、早期筛查和治疗都有重要意义。
家族性腺瘤性息肉病(Familial Adenomatous Polyposis,FAP)是由APC抑癌基因的胚系突变导致的常染色体显性遗传的结直肠腺瘤综合征,表现为整个大肠肠腔内布满大小不一的腺瘤样息肉,息肉数目至少100枚以上,如不及时肠镜下切除息肉或者手术切除相应肠管,息肉癌变率可高达90%以上。FAP患者手术切除标本中有大量的处于不同演进阶段的结直肠肿瘤性病变,这非常有助于阐明结直肠腺瘤的癌变过程。
该研究对7例FAP患者的手术切除标本进行了全基因组浅测序和全外显子组深度测序,深入研究了同一个体内不同肿瘤间的谱系发生关系及腺瘤癌变过程中的基因组变异情况。同时,该研究对7例FAP患者及 2 例散发性结直肠癌患者手术切除标本中的 8757 个细胞进行了高精度单细胞转录组测序,构建了腺瘤癌变过程的转录组图谱,系统阐述了该过程中基因表达变化的重要特征。
该研究的主要发现有:
1.研究了同一个体中正常上皮向腺瘤以及腺癌发生过程中的基因组变异情况。该研究通过比较同一个体不同演进阶段的腺瘤和腺癌组织,发现即使是低级别腺瘤,其体细胞基因突变的数目相对于癌旁组织已经明显升高,高级别腺瘤的体细胞突变数目甚至多于腺癌。此发现表明,肉眼可见的腺瘤已处于癌变过程后期,由此可知,对腺瘤的积极处理和密切随访意义重大。此外,出现频率最高的体细胞致病突变是抑癌基因APC基因的二次失活突变,不同个体在其他致病基因突变谱上表现出强烈的个体间异质性。

图1. FAP标本中潜在致病基因的突变谱
2.FAP标本大肠上皮中存在区域癌变现象。通过全基因外显子组深度测序,在其中2例标本中发现物理位置邻近的多个肿瘤性病变有共同起源,即癌变起始细胞的子代细胞在相应肠上皮部位蔓延并通过积累其他突变产生位置上相互独立的不同肿瘤。此发现,对于进一步理解结直肠多发腺瘤的发生机制和临床治疗具有重要指导意义。

图2. (A)用体细胞突变构建FAP1标本的不同级别肿瘤的系统发生树 (B)FAP1标本的区域癌变模型示意图
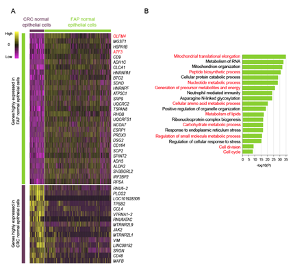
3.与非FAP标本相比,在基因表达上FAP标本的癌旁上皮细胞已经表现出了明显的癌变倾向。该研究通过对6例FAP标本和2例非FAP标本的癌旁上皮进行单细胞转录组测序分析,发现FAP标本的癌旁上皮细胞虽然还没有积累关键致病基因突变,但细胞增殖相关和代谢功能相关基因的表达已经显著增强,并导致上皮细胞的分裂增殖速度明显加快,为其他致癌突变的产生和积累创造了条件。此发现,进一步证实了对APC胚系突变携带人群进行密切随访的重要意义。

图3. (A)FAP 标本与非FAP标本癌旁组织的差异表达基因(B)FAP 标本癌旁组织中高表达基因的GO分析富集通路
4.探究了腺瘤发生以及癌变过程中转录组的动态变化。该研究对FAP标本中癌旁组织、低级别腺瘤、高级别腺瘤以及腺癌的上皮细胞进行了系统比较,揭示了腺瘤发生和癌变过程中基因表达变化的关键特征。研究发现,三羧酸循环和丙酮酸代谢途径相关基因表达随着腺瘤发生迅速下调,而在腺瘤向腺癌转变的后期又被部分上调,部分解释了肿瘤细胞中糖酵解增强现象,同时表明三羧酸循环和丙酮酸代谢水平的降低是肿瘤发生过程中的最早期事件之一,可能是FAP腺瘤预防和治疗的潜在靶点。

图4. (A)将随拟时间动态变化的基因按照其动态变化趋势聚类(B)对第一组基因做GO分析的富集通路
本文以FAP为模型,深入探究了结直肠癌发生发展过程,特别是揭示了腺瘤发生和癌变过程中的重要基因突变和转录组的变化特征,为结直肠癌的预防、早期筛查和治疗提供了新的线索和思路。
北医三院普通外科主治医师周鑫、博士生王文东以及北京大学生物医学前沿创新中心(BIOPIC)李静云博士、汪睿博士为该论文的并列第一作者,北医三院普通外科付卫教授和北京大学生物医学前沿创新中心汤富酬教授为该论文的共同通讯作者。