2025年11月6日下午,北京大学第三医院第八届创新转化大赛暨院企联合研发平台揭牌仪式在科学报告厅举行。
本次活动汇聚了来自中关村科学城管委会、朝阳区管委会、密云区科委、北京经济技术开发区等产业园区的领导,北京学院路临床医学协同创新联盟的科研管理相关领导,高校、医院在成果转化与产业孵化领域的资深专家,以及京内外多家与我院长期开展产学研合作的企业、孵化器及投资机构代表。北医三院院长付卫,党委副书记陈红松,副院长宋纯理、李蓉、唐熠达、马青变等院领导出席。大会由党委副书记、科技成果转化办公室主任姜雪主持。

付卫致辞
付卫院长首先致辞。他表示,创新是引领医院高质量发展的不竭动力和灵魂,更是北医三院始终秉承的文化基因。近年来,医院高度重视科技创新与成果转化工作,围绕医学科技创新体系构建、运行机制优化、资源渠道拓展以及创新文化的培育等方面持续探索,不断积累实践经验。“因为专注,所以专业;因为坚持,所以卓越。”付院长强调,随着医院高质量发展的不断深化,北医三院将持续聚焦提升科技创新能力、建设国家级科研基地、打造跨学科研发平台,紧密对接国家重大战略需求,服务健康中国建设。他希望与各方携手并进,通过专注和坚持,共同推动医学创新在北医三院落地生根,走向卓越。

唐熠达介绍医院整体科技创新工作
随后,唐熠达副院长介绍了医院整体科技创新工作。他表示,北医三院锚定创新转化目标,通过专利预审积累高价值成果、发挥临床资源优势助力转化产品注册审评、支持初创企业孵化与成长,并以学院路联盟、概念验证中心和院企合作平台为抓手,积极构建院内院外联动、平台市场衔接、产学研协同发展的复合型创新生态。他重点回顾了过去一年医院在制度建设、项目孵化、技术对接与资本引入等多方面取得的创新转化成果,并详细介绍了新近成立的三个院企联合研发中心的建设背景、合作方向与发展愿景。



院企联合研发平台揭牌
本次活动由院企联合研发平台揭牌仪式与第八届创新转化大赛两部分组成。在揭牌环节,我院领导与企业代表共同为三家联合研发中心揭牌,分别是由急诊科牵头,联合危重医学科共同组建的“北医三院—深圳科曼智能急诊联合研发中心”、由妇科与生殖医学科牵头,联合药学部共同组建的“北医三院—金妍迪科创新药物联合研发中心”以及由疼痛科牵头,联合介入血管外科、护理部、放射科共同组建的“北医三院—河南驼人创新器械联合研发中心”。随后,三家企业代表依次发言,表达了对深化院企合作的信心与期待。各方一致认为,院企联合研发平台的建立将有效整合临床资源、科研能力与产业优势,汇聚创新智慧,推动具有行业引领性的科技成果加速落地,转化为守护人民健康的实际力量。
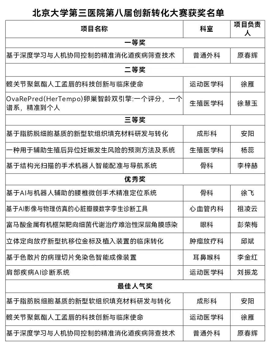
在创新转化大赛环节,今年共吸引来自19个科室的31个项目报名。经过层层遴选,骨科、成形科、心血管内科、眼科、肿瘤放疗科、耳鼻喉科、生殖医学科、运动医学科和普通外科的12个项目晋级决赛,进行了精彩的路演展示,由来自政府、高校、医院、投资企业等不同领域的21位专家组成评审团进行评审。本届大赛还设置了项目推介区,以展板形式集中呈现了医院2025年创新转化基金支持的项目,直观展示医院科技创新成果,促进与会人员与发明人交流对接。

彭根明(左)、袁学勤(中)、宋纯理(右)点评
活动最后,密云区科委党组书记、主任彭根明,中关村科学城管委会产业促进三处副处长袁学勤以及我院副院长宋纯理分别进行点评。他们指出,作为国家公立医院高质量发展首批试点单位,北医三院不仅持续为海淀区、北京市乃至全国提供高水平的医疗服务与健康保障,更在医工交叉融合、院院合作、院地协同等方面树立了研究型医院的典范。在当前经济形势下,院企携手攻克临床难题尤为可贵。本届大赛的展示规模与项目质量均显著提升,众多资深科室主任亲自登台路演,为自身研发的产品站台,展现了科研工作者的自信与担当,创新活力持续迸发。希望北医三院一如既往融入北京发展大局,坚定走在医学科技创新与高质量发展的前列,进一步提炼和推广具有示范意义的 “三院模式”,为中关村科学城高质量发展注入更强动能,为推进健康中国和科技强国战略作出更大贡献。
聚力创新转化,共筑健康未来。当前是以中国式现代化全面推进强国建设、民族复兴伟业的关键时期。北京大学第三医院将勇担时代使命,持续完善医学科技创新支撑体系,深入推进公立医院高质量发展,加快培育医学新质生产力,以高水平创新成果点亮未来健康之光,为实现健康中国与科技强国的战略目标不懈奋斗。





与会领导为获奖者颁奖
附获奖名单
