追求健康亮泽的肌肤是许多人的目标,而光子嫩肤作为一项经典的医美项目,以其全面的改善能力(改善细纹、色斑、红血丝、毛孔粗大等问题)备受青睐。随着技术发展,它的“优化升级版”——超光子(如Aopt超光子)也逐渐进入大众视野。两者有何不同?又该如何选择?一起来了解下。
一、基础认知
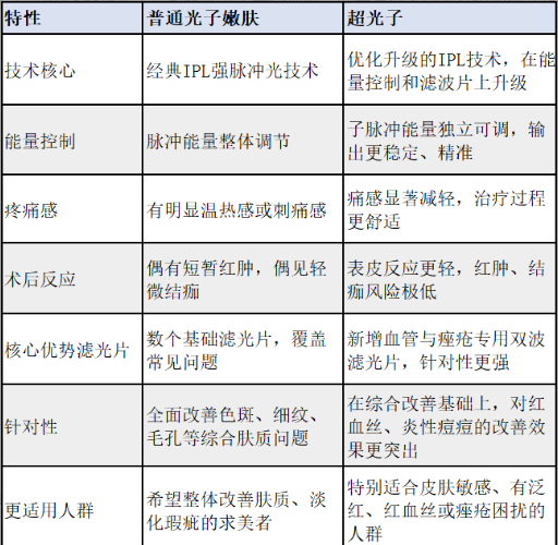
首先需要了解,无论是普通光子嫩肤还是超光子,其核心基础都是强脉冲光(IPL)技术。它们通过特定波长的光能,精准作用于皮肤中的色素、血红蛋白等靶组织,从而达到淡化色斑、改善泛红、刺激胶原新生等综合美肤效果。
二、核心区别

三、常见问题解答
Q:需要治疗多少次?
A:两者通常都建议按疗程治疗以获得叠加效果。一般基础疗程为3-5次,每次间隔约1个月。之后可进入维养期,定期巩固。具体方案需由医生根据个人皮肤状况制定。
Q:有季节限制吗?需要护理吗?
A:无论是普通光子还是超光子,治疗本身均无特定的季节限制。 任何季节都可以进行。且治疗后都需要做好日常护理,两者的护理要求大致相同:
• 防晒:这是重中之重。治疗后皮肤对紫外线更敏感,任何季节都需做好防晒使用防晒霜,并结合帽子、口罩等防晒措施,以防止色素沉着和光老化。
• 加强保湿:治疗后的皮肤屏障功能会暂时性改变,需要充足水分来促进修复。应使用成分简单的保湿产品,在干燥季节或环境中更应注重补水保湿。
• 温和清洁:术后几天内建议使用温和的洁面产品,避免使用具有去角质功能的洁面产品。
Q:会影响工作和生活吗?
A:不影响。两者均为无创治疗,单次治疗仅需15-20分钟左右,术后可立即恢复正常护肤与妆容,被誉为“午餐式美容”。
四、该选哪一种?
· 选择普通光子嫩肤
如果您是初次尝试光电项目,主要诉求是综合性改善肤色、淡化浅层色斑、细化纹理、提升肤质,且皮肤耐受度较好,追求高性价比的日常维养。
· 选择超光子
如果您的皮肤问题以面部泛红、红血丝、反复炎性痘痘为主;或您的皮肤较为敏感,对治疗的舒适度有更高要求;亦或是您已体验过传统光子,希望获得更精准、更进阶的优化治疗。
光子嫩肤与超光子均属医疗行为,效果与安全的核心保障在于正规的医疗机构与专业的医生。在治疗前,务必接受专业面诊,由医生根据您的具体皮肤状况和诉求,制定最合适的个性化方案。理性选择,科学变美。