爱美之心人皆有之,而眼睛作为心灵的窗户,更是人们关注的焦点。随着半永久化妆技术的普及,半永久美瞳线和眼线成为许多爱美人士提升眼部神采的热门选择,这项技术不仅解决了日常化妆的烦恼,更让素颜也能拥有精致妆容。然而,你对这两者真的了解吗?它们有什么区别?又该如何选择呢?
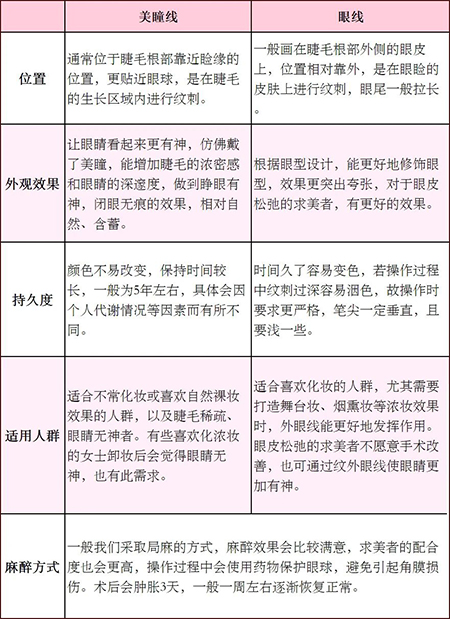
半永久美瞳线和眼线是两种不同的眼部美容方式,它们有各自的特点,主要体现在以下几个方面:

可见,半永久美瞳线与眼线为现代女性提供了便捷的美容选择,但需要提醒大家的是半永久化妆技术属于医疗美容项目,求美者一定要选择正规医疗机构进行,同时遵医嘱做好术后护理,才能安全变美。