患者服务

当前位置: 首页 > 患者服务 > 就医指南

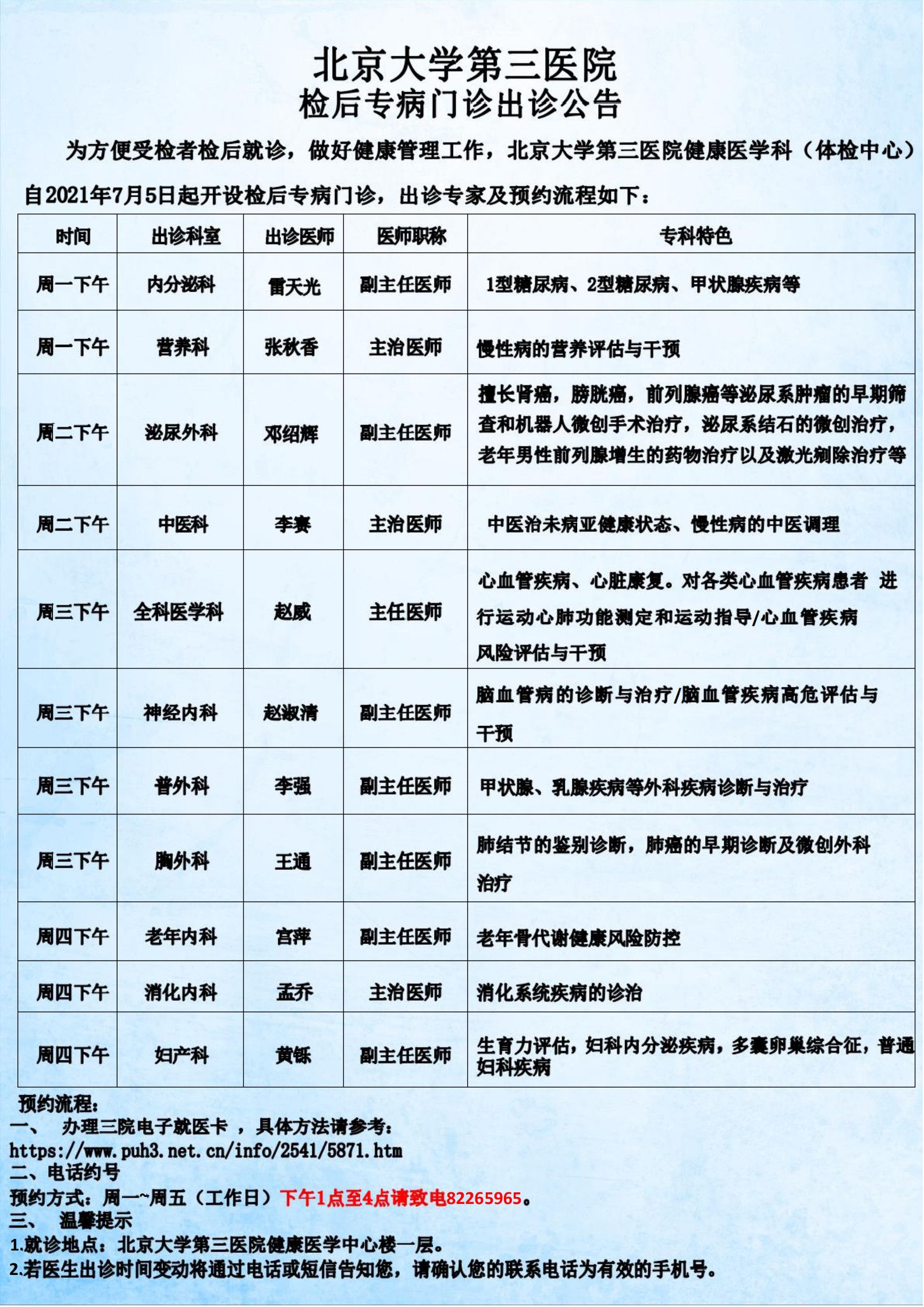
健康管理中心检后专病门诊介绍及出诊表202507

发布时间:2024-03-06    点击数:

健康管理中心检后专病门诊


为方便受检者检后就诊,做好健康管理工作,北京大学第三医院健康管理中心与内分泌科、营养科、神经内科、心血管内科、普通外科、老年内科、妇产科、消化内科、中医科等临床重点专科联动联通,率先开设检后专病门诊。

由于临床安排,检后专病门诊具体出诊专家及预约流程调整如下:


分享

推荐新闻

地址:北京海淀区花园北路49号    邮编:100191

联系电话:010-82266699     E-mail:bysy@bjmu.edu.cn

Copyright © 2022 北京大学第三医院    京ICP备05082115号-2